中公会计专注财会类考试培训
会计从业|初级职称|中级职称|注册会计师
首页 > 资讯 > 初级职称 > 考试资讯 >

2017年初级会计《经济法基础》考试大纲(第六章)

来源:中公会计 2017-08-24 16:50:25

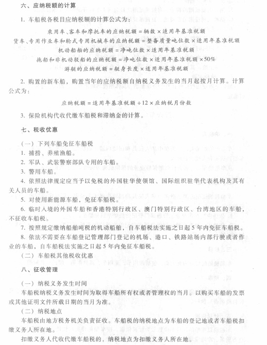
第六节 车船税法律制度

热门标签: 初级会计 经济法基础 初级考试大纲 中公会计官方微信:zg1686836365

责任编辑:lihuijun

中公会计-专注财会类考试培训

中公教育旗下品牌,依托中公教育品牌的丰富资源与团队,中公会计网开设了会计从业、会计实操、会计职称、注册会计师(CPA)等项目培训,为高校财经类学生与在职会计相关从业人员提供了考试辅导与技能培训,并在职业规划、求职就业等方向给予指导。